兒童戶外驅蚊產品在中國具備超大的市場容量,帶來了新的機遇與挑戰,如何在一片“兒童戶外驅蚊產品”的紅海中把握機會,贏得頭籌,樹立品牌?
「夏語」于2022年與美御營銷咨詢集團開啟戰略合作,我們通過深入的行業分析、市場調研、消費者研究和產品線規劃進行了一系列從品牌戰略到產品體系的整體規劃。在新消費時代,美御幫助「夏語」品牌以專業兒童戶外驅蚊為品牌戰略,推出國內首款含有引領性驅蚊成分羥哌酯的驅蚊乳作為產品爆品,強調戶外特定場景直指消費人群,繼而搭建豐富的驅蚊產品體系,最終構建具有品牌影響力的產品生態,成為驅蚊細分領域的知名品牌。

年輕化品牌時代已來臨!
在中國,新一代的消費觀念和全新的市場環境,加劇了企業的高速迭代。競爭的白熱化和信息的碎片化推動著品牌的快速更替,中國已經進入了快品牌時代。
市場風云變幻,唯有夢想不變!
美御認為在新的時代,特別是年輕化的時代,傳統的品牌運作模式,已經不能滿足市場的需求,只有給品牌注入年輕化的基因才能快速搶占市場,贏得競爭。

福建衛辰生物技術有限公司位于海上絲綢之路起點——泉州,是中捷四方生物科技股份有限公司全資子公司,是一家集科研、生產和營銷為一體的科技型企業。旗下驅蚊品牌“夏語”,以生物技術為核心,專業兒童戶外驅蚊,以“生態環保、安全高效、自然親近”為品牌理念,聚焦“防護”,為家庭親子戶外活動構建更周密360°防護體系。
企業以“專業品牌,守護全家”為使命,致力于用高標準的生產環境、設備和工藝創造更優質的產品和服務,為行業的發展樹立標桿形象,以“守護”為企業品牌文化,守護每一個家庭的快樂親子時光,成就更好的生活品質。
衛辰始終堅持“誠信、品質、創新、共贏”的企業價值觀。衛辰視誠信為企業發展的基石,視品質為企業的生命,視創新為企業的責任,視共贏為企業的精神,四者環環相扣,持之以恒。

1)驅蚊產品的行業現狀如何?
2)消費者對驅蚊產品的成分認知度如何?
3)驅蚊產品的諸多細分市場,該如何切入?
商業的本質是為了解決社會問題,要做大生意,就要為行業/社會解決問題!
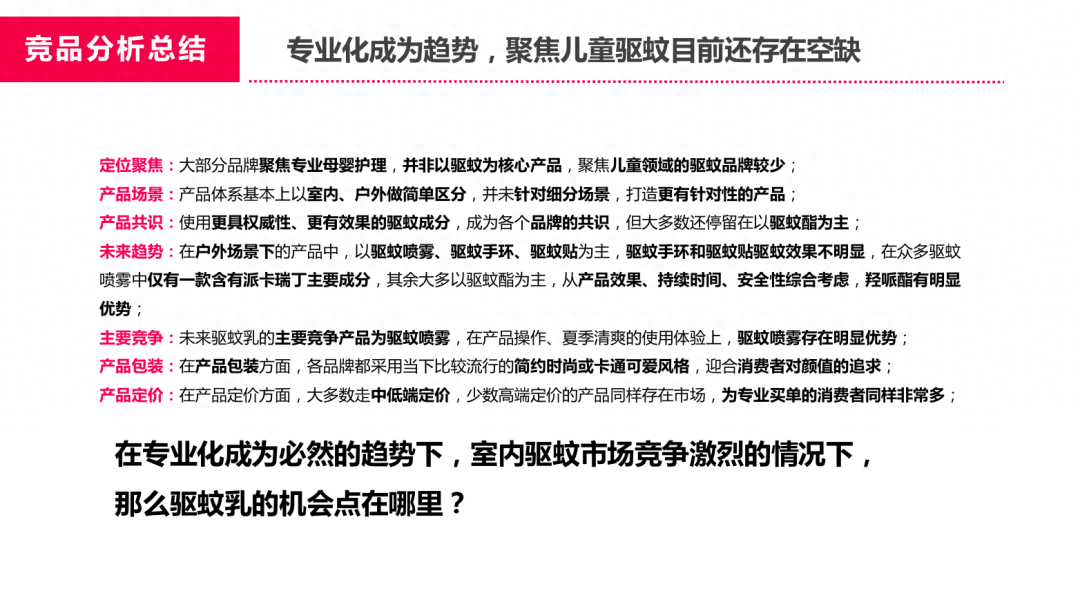
我國新型驅蚊市場增長迅速,兒童市場規模最大,從2016年的3.85億增長至2019年的9億元,2020年達到10.7億元,預計2024年市場規模將達到21.7億元。與此同時,我們也發現了一些問題:
1)新型產品種類多樣,市場參與者眾多,國內外品牌林立,選擇難度大
2)我國新型驅蚊產品尚未有統一生產標準,行業缺少規范化,產品質量參差不齊
3)關鍵驅蚊成分普及化不高,消費者認知度低
4)產品效果和安全性不明確是消費者最大痛點
5)有效成分含量沒有統一標準,存在大量效果差、無效甚至劣質產品
6)新型品牌數量眾多,市場格局極為分散,缺少大型頭部企業
從這些問題中,我們總結出目前市場上關于驅蚊產品的幾個關鍵點:驅蚊成分、驅蚊效果、安全性、產品規范。
由此我們規劃了「夏語」賽道解題思路:
1)兒童驅蚊市場是未來的“風口”,驅蚊成分、驅蚊效果、驅蚊安全性是「夏語」破局的核心點;
2)「夏語」可以推出含有20%羥哌酯成分的驅蚊乳,以“長效安全”、“清爽潤膚”的體感改變消費者對驅蚊產品“不起作用”的固有認知,從而快速建立品牌專業形象;
3)在戶外的特定場景下,「夏語」應該開發更多安全有效的驅蚊產品,引導消費者對品牌形成“獨特記憶”,從而建立差異化認知。

美御深度思考社會和企業的發展規律,提出了獨特的年輕化戰略思想,美御認為品牌即人,人有生老病死,品牌亦是如此,好的品牌應該時刻保持年輕,年輕并不等于年齡,年輕是一種狀態,是品牌內在的DNA和思想,通過年輕化的創新、探索、數據、迭代等思維,促進企業不同階段的創新發展,實現企業的可持續,確保企業基業長青。
面對新的市場需求、新的市場機會和新的消費人群,美御為「夏語」重新制定品牌戰略——深入驅蚊行業細分賽道,聚焦目標消費人群,強調創新驅蚊成分“羥哌酯”,用特定場景細分專業,直擊消費者需求,從而建立品牌認同感。

根據這一品牌戰略,與夏語團隊合力協商之后,美御明確方向,后又通過產品戰略、流量建設、品牌招商、品牌電商等板塊的建設將企業戰略,品牌戰略和營銷戰略三維深度融合,為「夏語」提供了五位一體的品牌策劃全案落地服務。





根據企業3C定位模型以及經過前期完整的行業現狀分析、競品調研、消費者需求洞察,在專業化已經成為必然的趨勢下,我們明確了「夏語」的市場定位——專業兒童戶外驅蚊品牌,并明確了「夏語」的品牌廣告語“防護更周密,媽媽更安心”。在消費者最在意的戶外場景中,以方便安全、健康長效、規范專業的產品給消費者帶來極致的使用體驗,為其在戶外建立一個360°周密防護體系,給予消費者奔跑撒歡、親近自然、擁抱夏天的安心與自由。


l 產品微創新
美御認為,“產品微創新”就是在已有認知的基礎上,以更低的風險,創新產品,顛覆場景,顛覆式“微創新”才能引領市場。
目前市場上的驅蚊產品品類多樣,成分繁雜,功效不一。消費者對驅蚊成分羥哌酯認知度較低,對驅蚊乳的產品價格也不敏感,但與此同時,消費者又非常需要有專業背景的品牌以客觀事實和具體產品幫助他們建立品類認知,例如驅蚊產品里的成分有什么,什么樣的成分既高效又安全,什么樣的人群適合什么樣的成分等等。
面對如此市場機遇與挑戰,「夏語」發現了德國驅蚊專利成分——羥哌酯,這是天然安全的驅蚊成分,在歐洲已普遍使用而國內使用較少,「夏語」利用自身研發優勢,經過前沿技術的提取,再結合自然植物中萃取天然分子,打造了國內首款乳液質地的驅蚊產品——驅蚊清涼乳。我們根據產品特性,將這款“驅蚊清涼乳”打造成“安全長效、包裝新穎、防護周密、安心陪伴”的寶媽必備驅蚊神器。

我們根據「夏語」驅蚊清涼乳,繼續打造爆品體系。驅蚊清涼乳選自進口原料植物成分,采用長效20%羥哌酯驅蚊,乳狀質地便于涂抹,方便又舒適,夏季涂抹清爽舒適,透氣清涼,寶寶們猶如穿上一件360°周密防護隱身衣。有了它,寶爸寶媽們可以隨時隨地帶孩子探索世界,孩子們的童年會更加豐富,親子關系也會更加親密。這解決了寶爸寶媽們對驅蚊產品成分的疑慮,符合品牌調性,也切中了消費者最急迫的需求點,同時也能增顯品牌的人文關懷。
l 產品線規劃
好的產品需要科學系統地設計與開發,美御為「夏語」制定了分步走的產品線規劃。第一階段,針對兒童戶外場景,推出爆品“驅蚊清涼乳”,配合兒童驅蚊貼、兒童驅蚊手環、兒童植物驅蚊噴霧等產品,形成差異化,占領消費者品類認知,推出快速切入細分市場。第二階段,在兒童產品基礎上,衍生“兒童+成人戶外場景”,開發與兒童相對應的成人驅蚊產品,同時開始其他品類探索,例如止癢舒緩棒、止癢走珠冰露、草本植物膏等,搶占更多市場。第三階段,鞏固戶外市場,拓展室內場景,在持續做好兒童和成人的驅蚊產品同時,開發其他功效的產品,例如除螨消毒噴劑、嬰兒消毒水等,全面發力,建立夏語品牌差異化體系。
l logo設計

夏語——“仲夏守護 探索物語”,是夏天的語言,風拂過,雨下過,蟬鳴過,是快樂的時光流過,是夏天的守護精靈,只為探索更美妙的童年。標志圖形結合品牌文化及品牌概念,通過圖形結合文字的方式呈現,顏色采用綠色和橙色作為標準色,準確傳遞了夏語的品牌文化——守護。
首先,綠色代表自然、環保、安全,非常符合夏語的品牌理念夏語以“生態環保、安全高效、自然親近”為品牌理念,更顯自然親近;其次,橙色代表溫暖、陽光、活力,既可以表達夏日的陽光,給人溫暖的感覺,同時也可以是戶外游玩時開心的汗水,有夏語的守護,寶貝們游玩時可以盡情歡笑、肆意揮灑;最后,盾型代表周密、防護、呵護,給人充分的安全感,很好地詮釋了品牌360°周密防護體系,傳遞品牌“質護雙全”的品牌主張。
l IP開發
為了彰顯夏語品牌親近自然、植物萃取、清爽舒適等品牌調性,美御為「夏語」開發了守護精靈“小夏”的品牌IP,同時也完成了一系列產品包裝設計。
小夏,是寶貝們的貼身守護精靈,擁有驅趕蚊蟲的魔法,輕輕附著在寶貝們的身上,散發著清爽的幽香法力,貼身持久健康守護。有了小夏的守護,寶貝們可以徜徉在大自然的懷抱,肆意歡快地笑,享受一切美好!

產品的包裝上我們選擇了大片的綠色,綠色代表戶外與田野,象征著希望與美好。綠色中用了荷花和荷葉作為視覺延展,荷花也是屬于夏天的花,并且寓意清白純潔、高尚吉祥,代表著「夏語」的產品選自植物萃取,清新自然、溫和親膚,給寶貝們純潔貼心的守護。

l 品牌視覺系統
我們還為「夏語」設計制定了品牌視覺識別手冊,包含企業介紹、品牌基礎、品牌應用等板塊。視覺識別是傳播中的關鍵元素,我們所設計的視覺識別系統是在確立適夏語品牌定位的視覺形象,通過全面整體地對視覺識別中的每個元素和常見的不同應用予以明確規范,指導夏語建立統一而獨特的品牌形象。

| 火爆招商
美御根據多年來在快消品行業的觀察與過往案例總結,為「夏語」定制了詳實的招商政策,建立運營管理、營銷推廣支持、產品研發支持三大體系協助「夏語」全國招商,并提供相應的培訓管理服務,幫助品牌完成可持續的長期商業增值。




我們針對新銳寶媽的購物前攻略行為,線下了解、線上購買趨勢的形成,品牌以特定場景形成產品對有效驅蚊成分的認知提升策略,選擇以一二線及沿海城市為主,以私域社群為核心,獲取第一批的種子用戶群體,后期通過私域轉公域,然后線下帶動線上,完成全渠道運營。

| 積極參加社會科普活動,提升品牌專業度與公益性


| 聯合其他戶外活動,提升品牌影響力

| 參加專業展會,提升品牌知名度




